以往的研究表明,亲水性颗粒表面有利于延长血液循环和**的细胞内**释放,而疏水性颗粒表面更有利于**细胞的**内吞。此外,超大尺寸的纳米**通过机械破坏溶酶体膜容易从溶酶体逃逸,而小尺寸的纳米**可以**地将**输送到**细胞深层,并在细胞质中迅速释放。显然,为了满足所有这些矛盾和复杂的要求,以相继克服上述每一种生物屏障,纳米**需要通过改变其物理或表面性质(如变形金刚)来保持对不同体内生物环境的快速反应。尽管一些刺激反应或活性靶向纳米**克服了上述一到两个**传递难题,包括复杂的纳米材料合成和延迟的刺激反应化学反应(需要几个小时才能去除外层)等问题限制了全功能纳米**的开发及其临床转化。
【成果简介】
近日,中国药科大学姚静教授通过组装阿霉素、单宁酸和吲哚菁绿来制备纳米转换器(DTIG),以克服这一难题。亲水性DTIG可延长血液循环时间,此外还在酸性**微环境中转化为疏水性颗粒,被**细胞**内化。随后,在酸性溶酶体中进一步形成过大的疏水颗粒,通过破裂溶酶体逃逸。这些疏水性DTIGs能迅速回复到较小的亲水性纳米组装体,并在细胞质中释放**载荷。由于质子的作用,这些转化具有类似于蛋白质的变性和复性。此外,DTIG光热疗法可提高**在**中的渗透效率。这种优化的DTIG给药工艺提供了**的抗**疗效和明显的预后优势。该文章近日以题为“Transforming Complexity to Simplicity: Protein-Like Nanotransformer for Improving Tumor Drug Delivery Programmatically”发表在**期刊Nano Letters上。
【图文导读】
图一、DTIG的分子自组装、转变及**机制
(a)分步组装过程和酸性环境诱导DTIG的重组过程。
(b)DTIG的**传递和**细胞摄取。
(c)DTIG的细胞内转移、溶酶体逃逸和激光促进**释放过程。
(d)光热(PT)作用引起的**渗透。
图二、DTIG的表征和自组装机制
(a)DTIG的TEM图像。
(b)DTIG的AFM图像。
(c)DOX,TA,ICG,DT和DTIG的红外光谱。
(d)DT的组装机制,包括 π−π作用和电子相互作用。
(e)DOX、TA、ICG、DT和DTIG的荧光光谱。
(f)DOX,TA,ICG,DT和DTIG的紫外光谱。
(g)DTIG的组装机制。
(h)DT和DTIG的带隙分析。
(i)利用Amber软件对DOX分子、TA和ICG的组装模拟。
图三、DTIG的质子触发转变机制
(a)DTIG在不同环境中的尺寸变化。插图为不同DTIG照片。
(b)rDTIG和DTIG在pH 6.5和pH 4.5 PBS中的TEM图像。
(c)rDTIG和DTIG在pH 6.5和pH 4.5 PBS中的AFM图像。
(d)DTIG、DT、DOX、TA和ICG在pH 6.5 PBS中的紫外光谱。
(e)DTIG、DT、DOX、TA和ICG在pH 4.5 PBS中的紫外光谱。
(f)DTIG和DTIG-pH 4.5的XRD谱图。
(g)DTIG在pH 4.5 PBS(DTIG-pH4.5)和rDTIG中的紫外光谱。
(h)DTIG处理MCF7细胞0.5、1.5和4h后的TEM图像。
(i)在有无激光照射(808nm,1.6w cm-2,5min)条件下,不同pH值PBS中DTIG的DOX释放。
(j)在有无激光照射(808nm,1.6w cm-2,5min)条件下,不同pH值PBS中DTIG的ICG释放。
(k)在有无激光照射(808nm,1.6w cm-2,5min)条件下,rDTIG的DOX释放。
(l)在有无激光照射(808nm,1.6w cm-2,5min)条件下,rDTIG的ICG释放。
(m)在有无激光照射(808nm,1.6w cm-2,5min)条件下,DTIG在MCF7细胞中的**释放。
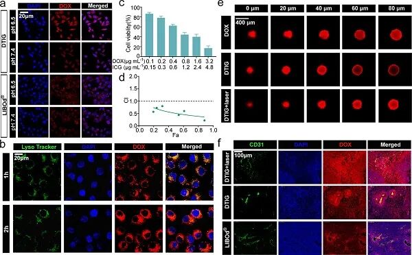
图四、DTIG的细胞摄取、细胞毒性、溶酶体逃逸和**穿透实验
(a)不同pH下DTIG和LIBOd的细胞摄取。
(b)DTIG在MCF7细胞中的溶酶体逃逸行为。
(c)DTIG+激光的细胞毒性。
(d)CompuSyn分析得到的DOX与ICG+激光联合**的CI图。
(e)用MTS观察DOX、DTIG和DTIG+激光的穿透效应。
(f)用DTIG、DTIG+激光和LIBOd**24小时的小鼠**的CLSM,CD31(绿色)标记**血管部位。
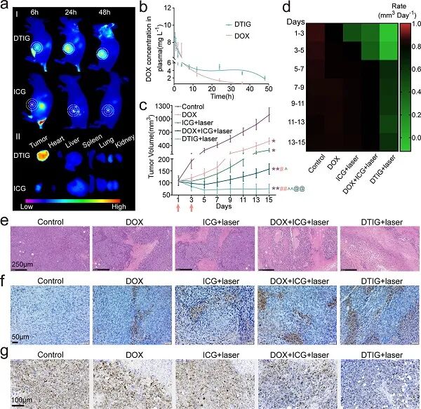
图五、DTIG的体内**分布、药代动力学和抗**作用
(a)MCF7荷瘤小鼠静脉注射DTIG和游离ICG后6、24、48h的体内荧光成像。
(b)DTIG和DOX的**浓度-时间曲线。
(c)不同实验组的MCF7**生长曲线。
(d)**过程中各组**生长速度。
(e)MCF7荷瘤小鼠**剥脱的组织病理学检测。
(f)用TUNEL法检测MCF7荷瘤小鼠的**。
(g)Ki67法检测MCF7荷瘤小鼠**。
【结论展望】
综上所述,作者构建了一种由DOX、TA和ICG组装的纳米转化器DTIG。由于可逆的亲水-疏水转换和重组-再组装过程,DTIG程序化地延长了血液循环时间、增加了细胞摄取、快速溶酶体逃逸和**的细胞内**载荷释放。机理研究表明,这些快速的、多性质的转变只有在质子浓度的作用下才会被激活。高质子浓度可引起DTIG的疏水重组。可逆地,DTIG在逃离高质子浓度环境后,能恢复亲水结构,**释放载荷。体外和体内药效学研究表明,DTIG+激光**具有良好的联合**效果和**渗透性。与以往需要较长时间进行化学反应的刺激反应性纳米**相比,DTIG显示出仅需几分钟的快速反应。DTIG的制备和组装条件简单,符合绿色化学原理。该研究为开发纳米**提供了一种新的策略,可以通过编程的方式突破不同的**靶向**传递障碍。
文献链接:
Transforming Complexity to Simplicity: Protein-Like Nanotransformer for Improving Tumor Drug Delivery Programmatically (Nano Letters, 2020, DOI: 10.1021/acs.nanolett.9b05008)




齐岳微信公众号
官方微信
库存查询